採用情報
こまったときは
重要なお知らせ
お問い合わせ
特産品のこと
新規就農・営農指導
JAから直送の新米 令和7年産の注文を受付しています
JAの完熟堆肥
農業機械の ご購入・修理・レンタル
直売所情報
農畜産物販売
作物別園芸ガイド
(有)サポートひがしみの
ためる・かりる
JAバンク
主な貯金商品
その他・各種サービス
年金の受け取りはJAへ
主なローン商品
ローンセンター
貯金・貸付規定一覧
暮らしの
サービス
食料品・日用品のAコープ店
移動販売車 「愛❤あい ひまわり号」
惣菜センター
葬儀に関するご相談
法律、税務、年金の無料相談日
自動車のご購入・ 車検・修理
旅行事業
ガソリンスタンド
プロパンガス販売、ガス設備工事・修理
そなえる
JA共済
店舗をさがす
JAひがしみの
のこと
採用情報
JAの概要
理念・沿革
事業・サービス
リスク管理
ディスクロージャー
こまったときは
重要なお知らせ
お知らせ
HOME
お知らせ
JAバンク
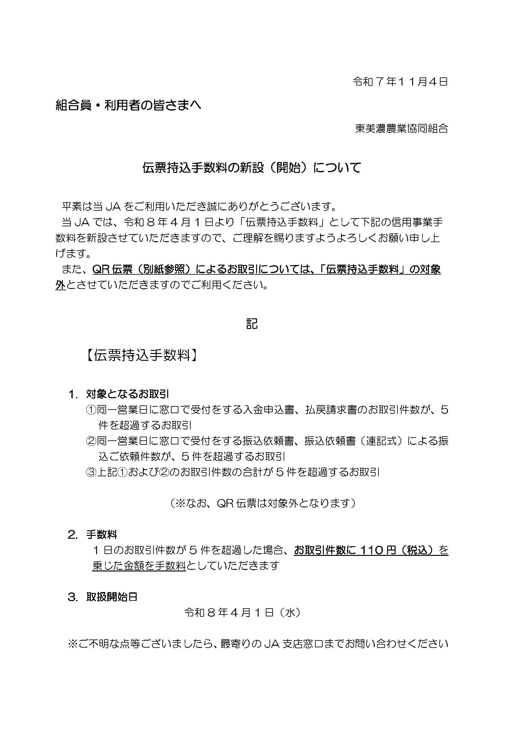
伝票持込手数料の新設について
2025年11月4日
/ 最終更新日 :
2025年11月4日
higashimino
JAバンク
伝票持込手数料の新設について
法人のお客様の新規口座開設について(お知らせ)
「手形・小切手の全面的な電子化」に向けた岐阜県下金融機関連携について